Hari/Tanggal : Selasa , 9 Maret 2021
Kelas : 3 C
Tema : 7 (Perkembangan Teknologi)
Subtema : 2 ( Perkembangan Teknologi Produksi Sandang )
Pembelajaran : 1
Alat Peraga : Gambar
Kompetensi Dasar :
B.Indonesia 3.6, Matematika 3.9 dan SBdP 3.3
Tujuan Pembelajaran:
1. Siswa dapat mengidentifikasi ide pokok serta menuliskan informasi tentang perkembangan teknologi produksi sandang dengan rinci.
2. Siswa dapat mengidentifikasi bangun datar yang memiliki simetri lipat dengan tepat.
3. Dengan mencermati gerakan memintal dan menenun, siswa dapat mengidentifikasi serta memperagakan kuat lemahnya gerak tangan, kaki, dan kepala dalam tarian dengan tepat.
PPKn (3.3), B.Indo (3.6), MTK (3.8), SBdP (3.2)
Selamat pagi anak sholeh dan sholeha? Apa kabar hari ini?
Semoga kalian selalu menjaga kesehatan dan rajin berolahraga ya nak agar tubuh kita sehat dan tidak mudah terserang penyakit serta semoga kita semua selalu dalam lindungan allah swt amin ya rabbal alamin
Baiklah sebelum kita melanjutkan materi pembelajaran hari ini, jangan lupa untuk anak-anak melaksanakan sholat duha, murojaah pagi dan mendengarkan tausyiah serta tak lupa untuk melaksanakan sholat 5 waktunya ya nak...
Pembahasan soal Penilaian Harian hari Senin bisa dicek kembali jawaban yang tepatnya ya nak 💪
PENILAIAN HARIAN TEMA 7 SUBTEMA 1
PPKN KD 3.3
1. Kebiasaan yang berbeda merupakan bagian dari ...
a. kekompakkan c. keselarasan
b. keberagaman d. keseimbangan
2. Sikap memahami dan menerima perbedaan kesukaan setiap orang, merupakan pengamalan Pancasila sila ke ...
a. kesatu c. ketiga
b. kedua d. keempat
B.Indonesia KD 3.6
3. Manfaat dari teknologi pangan yaitu dapat mengolah makanan supaya ...
a. cepat basi c. mudah terserang bakteri
b. mudah membusuk d. tahan lama
4. Arti kata pangan adalah ...
a. makanan c. buah-buahan
b. minuman d. sayur-sayuran
5. Susu sapi dapat diolah menjadi berbagai jenis makanan baru, kecuali ...
a. keju c. yoghurt
b. mentega d. roti tawar
6. Kalimat yang berisi pokok pikiran utama atau ide pokok utama dan menjadi dasar untuk mengembangkan paragraf disebut ...
a. kalimat c. paragraf
b. kalimat utama d. bait
Matematika KD 3.8
7. Perhatikan gambar berikut! Luas bidang C (gambar C) adalah ... satuan persegi

a. 8 b. 10 c. 12 d. 14
8. Perhatikan gambar di bawah ini! Botol minum milik ... memiliki volume paling sedikit.
a. Dayu b. Beni c. Edo d. Siti
SBdP KD 3.2
9. Lagu "Rotiku" karya dari ...
a. Ibu Sud c. Pak Kasur
b. A.T Mahmud d. NN
10. Sekelompok bunyi dengan susunan tertentu dinamakan ...
a. lagu b. irama c. musik d. pola irama
Baiklah yuk kita melanjutkan materi pembelajaran hari ini, semangat 💪

Setiap orang memiliki pakaian. Ada kemeja, kaos, dan blus. Ada celana panjang, celana pendek, dan rok. Mereka mengenakan pakaian untuk melindungi tubuh. Pakaian terbuat dari bahan yang berbeda-beda. Tahukah kamu, bahan apa sajakah itu? Bagaimana bahan itu diolah hingga menjadi pakaian? Pakaian apa saja yang dihasilkan?
Mari, kita pelajari bersama-sama!
Hari ini udara sangat panas. Udin merasa nyaman meskipun udara panas. Baju Udin terasa sejuk di badan. Mengapa begitu?
Bacalah dengan nyaring!
Bahan Dasar Pakaian
Keluarga Udin memiliki banyak pakaian. Mereka memakai pakaian untuk melindungi tubuh. Ada pakaian untuk melindungi tubuh dari udara dingin atau panas. Ada pakaian untuk melindungi tubuh dari angin dan hujan.
Pakaian keluarga Udin ada yang terbuat dari kapas dan bulu domba. Pakaian berbahan dasar kapas banyak digunakan sebagai pakaian sehari-hari. Pakaian berbahan dasar kapas nyaman dipakai di siang hari. Pakaian berbahan dasar bulu domba dikenakan pada waktu tertentu. Pakaian berbahan dasar bulu domba menghangatkan badan pada saat hari dingin.
Ibu Udin memiliki kain tenun yang terbuat dari serat sutra. Pakaian yang terbuat dari serat sutra termasuk pakaian istimewa. Pakaian yang terbuat dari serat sutra biasa digunakan saat acara khusus.
Berbeda dengan Udin, pakaian orang-orang zaman dahulu terbuat dari kayu dan kulit hewan. Pakaian mereka sangat sederhana. Satu pakaian mereka gunakan untuk berbagai keadaan.
Hampir semua bahan dasar pakaian terdapat di alam. Bahan dasar pakaian jumlahnya terbatas. Jagalah pakaianmu agar dapat digunakan dalam waktu yang lama. Tuhan menyukai orang-orang yang menjaga apa yang dimiliki.
Ayo Berlatih
Bacalah kembali teks “Bahan Dasar Pakaian” dengan teliti!
Garis bawahi kalimat pertama dari setiap paragraf!
Tuliskan isi cerita dari setiap paragraf!
Paragraf 1 : Keluarga Udin mempunyai banyak pakaian.
Paragraf 2 : Pakaian keluarga Udin ada yang terbuat dari kapas dan bulu domba.
Paragraf 3 : ................
Paragraf 4 : ................
Paragraf 5 : ................
Ayo Mencoba
Ibu Udin memiliki kain kesayangan. Kain ibu Udin terbuat dari serat sutra. Udin mengamati motif pada kain. Udin menemukan beberapa motif bangun datar pada kain. Ia menggambar beberapa motif yang ditemukan

Kemudian, Udin menggambar salah satu bentuk bangun datar di atas kertas. Udin menggunting kertas mengikuti bentuk bangun datar. Lalu, Udin melipat kertas hingga sama besar dan saling menutupi.
Lakukanlah seperti Udin. Hitunglah banyak cara melipat yang kamu dapatkan!

Bentuk-bentuk yang dapat menutupi semua bagian kertas dengan tepat saat dilipat, disebut bentuk yang memiliki simetri lipat.
Cara Menentukan Simetri Lipat
Simetri lipat dapat ditemukan melalui percobaan.
Simetri lipat juga dapat ditemukan dengan
membuat sumbu simetri. Yaitu, garis yang
membagi dua bangun datar dan saling menutupi.
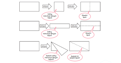
Mari kita membuat sumbu simetri bangun persegi panjang!
1. Sediakan kertas berbentuk persegi panjang.
2. Lipatlah menjadi dua bagian yang sama.
3. Lalu, buka lipatan kertas.
4. Buatlah garis pada bekas lipatan. Apa nama garis yang membagi persegi panjang menjadi dua bagian yang sama?
Amati bagan berikut!
Untuk materi sbdp anak-anak dapat membaca buku Tema 7 Subtema 2 Halaman 71 - 73
Tugasmu!
Bacalah kembali teks “Bahan Dasar Pakaian” dengan teliti!
Ibu guru sudah memberikan 2 contoh kalimat pertama pada Teks bacaan diatas.
Tuliskan isi cerita Kalimat pertama pada setiap paragraf.
Paragraf 1 : Keluarga Udin mempunyai banyak pakaian.
Paragraf 2 : Pakaian keluarga Udin ada yang terbuat dari kapas dan bulu domba.
Paragraf 3 : .......................
Paragraf 4 : .......................
Paragraf 5 : .......................
Tulislah menggunakan tulisan tegak bersambung.
Pengiriman Tugas:
1. Mengirimkan dokumentasi foto beribadah (grup Wa)
2. Mengumpulkan tugas latihan tematik (Chat Pribadi )
3. Absen pagi pada kolom komentar anak-anak yang hebat 👍
4. Pengumpulan tugas ditunggu paling lambat jam 13.00 wib
Terimakasih atas kerjasamanya, semoga berhasil 💪
Hasil pembelajaran daring hari
Assalamualaikum Bu Fitri,,
BalasHapusRidho Bintang Nugroho
Hadir Bu
🙏🙏
Zalbyan Fathir Rizki
BalasHapusHadir bu
As salamualaikum Bu Fitri
BalasHapusDhirgham Tamam F
Kelas 3c
HADIR Bu
Terima kasih
Bari khairul azam hadir bu
BalasHapusFachry Aditya Putra
BalasHapusHadir
Assalamualaikum Bu fitri..
BalasHapusRevij Ari Afino (hadirr)
Cahaya Mahatmaprita Ivan
BalasHapusHadir
Assalamu'alaikum Bu Fitri,
BalasHapusAzril Kautsar Al Ghifary
Hadir.
Assalamu'alaikum bu Adiva Nafeeza kls 3C hadir bu
BalasHapusPanglima Rahman Alkindy kelas 3C hadir bu
BalasHapusZahwa Rafelia Rapon hadir
BalasHapusZaskya ramadhani jefta.hadir bu
BalasHapusAlvin Hafidz Putra Pratama
BalasHapusKelas:3C
Hadir
Assalamualaikum
BalasHapusGhifara At Tin Kimay hadir bu
Assalamualaikum Bu guru 🙏
BalasHapusM hafiz Eka laksana hadir bu
Assalamualaikum Nabil arrafif hadir
BalasHapusAssalamualaikum,,,,,
BalasHapusMohamad Reksa Aprilingga Rizqullah
(Kelas 3C) hadir bu,,,,